Avances tecnológicos
DISPOSITIVO ELECTRONICO PARA EL APRENDIZAJE DEL CODIGO BRAILLE
Los experimentos llevados a cabo por la Universidad de Zaragoza en el campo técnico de los medios de enseñanza o de comunicación destinados a las personas ciegas, han permitido llegar a la siguiente invención: Dispositivo electrónico para la enseñanza y el aprendizaje de la escritura de caracteres en código braille.
La ventaja es que este dispositivo electrónico para la enseñanza y aprendizaje de la escritura de caracteres en código braille no necesita estar ligado a un ordenador personal.
Ya se conoce la utilización de las TIC (Tecnologías de la Información y la Comunicación) como apoyo a niños con discapacidad visual centrada fundamentalmente en el acceso y uso de ordenadores. De este modo, se pueden encontrar multitud de dispositivos divididos en: Herramientas específicas para alumnos con discapacidad visual (amplificadores de pantalla, líneas braille, terminales de lectura braille, revisores de pantalla …), Herramientas facilitadoras de acceso a las TIC (tales como tabletas digitalizadoras o tabletas gráficas de diseño y dibujo, pizarras interactivas, pantallas interactivas, pantallas táctiles interactivas …), y aplicaciones o programas informáticos accesibles, dirigidos o no dirigidos.
Todos estos dispositivos están relacionados con el empleo de ordenadores, con lo cual es necesario disponer de un ordenador para la utilización de dichos dispositivos. Por lo que es necesario centrarse en un dispositivo:
- Que permita trabajar la escritura de las letras y números en código Braille,
- Destinado para niños, como herramienta de apoyo en las primeras etapas del proceso de enseñanza-aprendizaje,
- Que pueda ir adaptándose al progreso del niño en dos aspectos:
a) Cognitivo: permitiendo diferentes modos de utilización-trabajar un solo carácter, seleccionar un conjunto de letras o de números concretos antes de pasar a otros, trabajar con un número o letra seleccionados aleatoriamente.
b) Físico-Destreza táctil: con diferentes tamaños de puntos para reproducir el código Braille, empezando por puntos de mayor tamaño y disminuyéndolos a medida que el niño avanza en su proceso de aprendizaje.
- Con una interfaz que permita su incorporación en diferentes módulos contenedores, pensando especialmente en juguetes adecuados a la edad del niño.
El dispositivo de la invención presenta la ventaja, respecto a otros dispositivos de enseñanza-aprendizaje del código braille conocidos en el estado de la técnica, de su no dependencia respecto de un ordenador personal u otro dispositivo electrónico exterior al propio dispositivo. Dicha independencia, junto con su reducido tamaño, posibilitan el empleo de la invención en cualquier lugar, ya sea en un centro de enseñanza, en casa, en exteriores, sin que la posibilidad de su uso esté condicionada por la disponibilidad de un ordenador personal.
La invención se refiere a un dispositivo para el aprendizaje de la escritura de caracteres en código braille que comprende los siguientes elementos:
- Una interfaz con el usuario
- Un módulo de control
- Un módulo de sonido
- Conexiones
- Una carcasa
- La interfaz con el usuario está formada por una serie de elementos de comunicación del usuario con el dispositivo
FUENTE | OEPM
SISTEMA PARA CAPTACION SONORA
Los experimentos llevados a cabo por la Universidad Rey Juan Carlos y la Universidad Carlos III de Madrid, han permitido desarrollar un nuevo Sistema para captación sonora.
La invención se refiere al campo de la acústica, más concretamente a la captación sonora. El objeto de la invención consiste en un sistema de captación microfónica portador de hasta 8 micrófonos que permite captar sonidos en un ángulo variable de hasta 360º.
Las producciones audiovisuales con variedad de fuentes sonoras pueden utilizar sistemas multimicrofónicos de captación en concepto de fase o de intensidad, con posicionamiento variable.
El concepto de captación en fase puede basarse en diferentes estructuras articuladas portadoras de la microfonía. Dichos sistemas de captación permiten obtener señales tanto discretas como matrizadas (según modelo), que pueden ser del tipo mono, estéreo o envolvente. El abanico de actuación es amplio, pudiendo ser de utilidad en cualquier captación de fuentes sonoras, independientemente de su número, entorno y ubicación.
Hoy en día, existen numerosos sistemas de audio multicanal. Se denomina sistema de sonido multicanal tanto al concepto de trabajo de audio con más de 2 canales (captación y/o mezcla), como al diseño de la pista de audio codificada contenedora de canales frontales y envolventes en sus diferentes versiones, así como también al equipo capaz de reproducir dicha pista codificada con canales envolventes.
El sistema de captación sonora comprende medios para captar señales sonoras procedentes de una pluralidad de fuentes repartidas por un entorno/escenario, posibilitando tanto una combinación de señales de salida en concepto discreto o independiente con señal parcial conforme al ángulo y patrón polar del micrófono, como un concepto de propósito sumatorio de entorno global mediante la suma de las señales parciales discretas obtenidas en la captación.
El sistema objeto de la invención permite una captación de los 360º ...seguir leyendo este experimento »
METODO Y SISTEMA PARA LA ESTIMACION DE PARAMETROS FISIOLOGICOS DE LA FONACION
Los experimentos realizados por la Universidad Politécnica de Madrid, han permitido encontrar un nuevo Método y sistema para la estimación de parámetros fisiológicos de la fonación.
La invención se enmarca en el sector de las tecnologías de la información y las comunicaciones con aplicación en biomedicina y la seguridad, y más concretamente en el campo de la detección y la gradación de la patología orgánica de la voz por medio de la clasificación de parámetros obtenidos de la onda glótica de la voz, y en la gestión de acceso seguro por voz.
Los procesos de estimación paramétrica se suelen llevar a cabo sobre la voz medida en el punto de captura de la misma, generalmente un micrófono de propósito general, para ser digitalizada y posteriormente procesada.
La medida de la calidad de voz, como procedimiento para el diagnóstico y gradación de la patología orgánica de la voz, ha conocido un auge importante en la última década. Fruto del mismo son un conjunto de aplicaciones informáticas que a partir de la voz generan índices de medida de la calidad de la misma como variantes del jitter (perturbación del período de fonación a lo largo del tiempo), del shimmer (perturbación temporal de la amplitud de la fonación ciclo a ciclo), de la relación señal/ruido (entre la parte periódica y la no periódica de un segmento de voz), del índice glottal/noise (proporción entre la energía de la onda glótica respecto al ruido residual presente en la voz), y de parámetros temporales que reflejan los procesos de apertura y cierre de los pliegues vocales durante una fonación, como son los ciclos de recuperación, cierre, apertura y cerramiento.
Las limitaciones identificadas actualmente, en este ámbito son las siguientes: ...seguir leyendo este experimento »
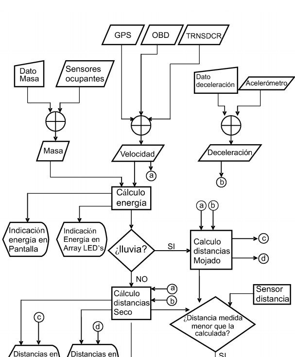
SISTEMA DE INFORMACION A CONDUCTORES DE LA DISTANCIA DE PARADA DEL VEHICULO
Los experimentos llevados a cabo por la Universidad de Coruña en el campo de la seguridad vial, han permitido desarrollar un nuevo Sistema de información al conductor sobre la energía cinética de un vehículo, de la distancia necesaria hasta parar y de la distancia de seguridad.
La invención se refiere a un sistema de información sobre la energía cinética de un vehículo para informar al conductor la energía cinética que lleva el vehículo en cada instante, el espacio que va a necesitar para pararlo y de la distancia de seguridad que debe mantener al vehículo que le precede.
Este sistema facilita, en primer lugar, que el conductor sea consciente del valor real de la energía que lleva en cada instante ya que, al ser una función del cuadrado de la velocidad no es intuitivo relacionar un pequeño cambio de velocidad con los cambios que supone en términos de energía cinética.
Esta dificultad de relacionar velocidad con energía se acentúa cada vez mas en los vehículos actuales que tienen un menor nivel de vibración, menor ruido aerodinámico, etc. Así pasar de 50 km/h a 70 km/h, a efectos de cambio en la sensación subjetiva de velocidad, es prácticamente indetectable, mientras que en términos de energía cinética supone duplicar su valor. Esto puede ayudar a entender que los daños ocasionados a un peatón en caso de atropello, o las consecuencias de un choque pueden ser muy diferentes, mientras que en velocidad aparenta ser un cambio sin importancia.
El sistema también informa de la distancia necesaria para parar el vehículo y de la distancia de seguridad que debe mantener al vehículo que le precede para evitar alcances, en caso de frenada brusca.
La Unión Europea se ha fijado la meta para el año 2012 de reducir la siniestralidad en carretera a la mitad de la ocurrida en el año 1995. Si se analizan las causas de los accidentes se concluye que la velocidad es un factor determinante que está relacionado con un tercio de los accidentes mortales. Los excesos de velocidad o velocidad inadecuada a las condiciones particulares de cada situación dan lugar a: alcances de otros vehículos, salidas de vía y atropellos.
Existen sistemas, como el V2V de General Motors y otros similares que se basan en el uso de sistemas GPS y ...seguir leyendo este experimento »
METODO PARA LA TRANSMISION DE PULSOS OPTICOS
Los experimentos llevados a cabo por la Universidad Politécnica de Madrid dentro del sector técnico de las comunicaciones ópticas, en particular, las redes de fibra óptica, les han permitido descubrir un nuevo: Método y sistema para la transmisión de pulsos ópticos a través de medios dispersivos.
Una de las limitaciones existentes en las redes de fibra óptica consiste en la dispersión, la cual provoca un ensanchamiento y distorsión del los pulsos que se propagan por la fibra, impidiendo alcanzar elevadas tasas de transmisión a determinadas distancias de propagación.
En el caso de la dispersión cromática, que es el componente dominante en muchas situaciones, existen diferentes técnicas de compensación mediante la introducción de elementos ópticos compensadores de dispersión, que introducen una dispersión de signo contrario y de similar cantidad a la introducida por el canal óptico, de manera que contrarrestan los efectos, recuperando de esta manera la forma original de los pulsos en el receptor.
Se propone un método y un sistema que evita ...seguir leyendo este experimento »
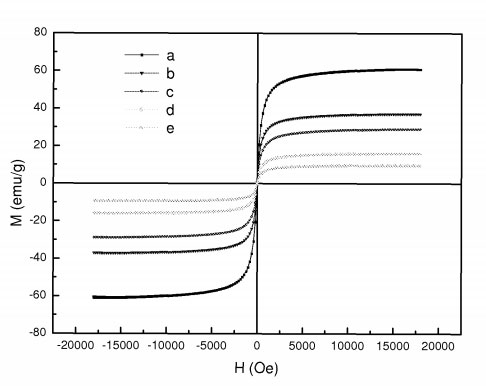
MATERIALES CON COMPORTAMIENTO SUPERMAGNETICO
Los experimentos llevados a cabo por el Consejo Superior de Investigaciones Científicas (CSIC) han culminado con esta nueva invención: Nuevo procedimiento de obtención de materiales con comportamiento superparamagnético.
La invención se refiere a un procedimiento de obtención de materiales superparamagnéticos micro o nanoestructurados multifuncionales preparados a partir de ferrofluídos no acuosos y de materiales sólidos.
Por tanto, la invención se encuentra dentro del sector de los nuevos materiales, mientras que sus aplicaciones se ubican principalmente en los sectores químicos, farmacéutico y médico (procesos de concentración, separación, liberación controlada y dirigida de fármacos, terapia de hipertermia) y medioambiental (tratamiento de aguas, descontaminación de suelos, adsorción de gases contaminantes, eliminación de substancias tóxicas y radiactivas), así como cargas en polímeros (plásticos y cauchos magnéticos, paneles para apantallamiento electromagnético) y como fase activa de sensores magnéticos.
Los ferrofluídos forman parte de una nueva clase de materiales magnéticos. Estos consisten en una dispersión homogénea compuesta por partículas magnéticas suspendidas en un líquido (líquido portador), que puede ser un disolvente orgánico de baja polaridad. Habitualmente los ferrofluídos magnéticos están integrados por nanopartículas de un material ferromagnético cuyo tamaño está en el orden de los 10 nm.
CARACTERÍSTICAS
1. Un primer aspecto de la presente invención es un procedimiento de obtención de un material superparamagnético que comprende la formación del mismo mediante tratamiento de sólidos ...seguir leyendo este experimento »
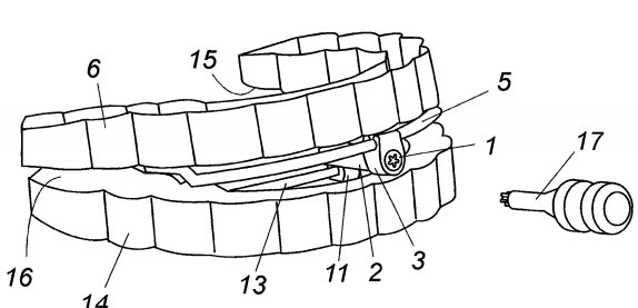
DISPOSITIVO PARA EVITAR EL RONQUIDO Y LA APNEA DEL SUEÑO
Los experimentos realizados por los LABORATORIO ORTOPLUS, S.L. en el campo de la odontología, han permitido patentar la siguiente invención: Dispositivo intra-oral de avance mandibular regulable, aplicable para evitar el ronquido y la apnea del sueño.
La invención se encuadra en el sector técnico de la odontología para el diseño y confección de aparatos de ortodoncia, más concretamente para el de aparatología dental intra-oral para el tratamiento del ronquido y la apnea del sueño.
La invención se centra en conseguir corregir la apnea y el ronquido mediante un dispositivo que obtiene una posición adelantada de la mandíbula respecto al maxilar y que además permite movimientos de lateralidad, apertura bimaxilar y avance compensado (guiados por barras centrales) a la mandíbula del paciente.
El objeto de la invención se centra en un dispositivo cuya finalidad estriba en solventar los problemas causados por los ronquidos y apneas debidos a un deficiente paso del aire por la faringe, basado esencialmente en provocar el avance mandibular de forma regulada, mediante el que se fuerza a la mandíbula a desplazarse progresivamente hacia delante, arrastrando con ello a la lengua y los tejidos que bloquean posturalmente la faringe, el cual, formado por dos férulas unidas entre sí mediante un tornillo que permite un avance milimétrico controlado de la inferior, presenta la particularidad de contar con propiedades de apertura bimaxilar con avance compensado y movimiento mandibular libre con trayectoria guiada por barra central y pistas bilaterales, es decir, que permite los movimientos de apertura y lateralidad en la boca del paciente.
La alimentación, poco ejercicio, la obesidad, el estrés, hábitos posturales y diversos factores modernos y neurológicos, han hecho que los trastornos del sueño, del ronquido, con agravamiento en la apnea obstructiva del sueño disminuyan la calidad de vida de la especie en las áreas mas desarrolladas, que provocan estados de somnolencia, ansiedad y frecuente repercusión en la siniestralidad laboral y de tráfico.
OBJETIVOS DEL DISPOSITIVO
1. El primer objetivo del dispositivo es la desobstrucción física del paso del aire por la faringe atrofiada o alterada, que provoca, primero ronquido, después apneas leves, hasta llegar a la obstrucción y la muerte súbita en el peor de los casos.
Para ello se utiliza el método de avance mandibular regulado por el que se fuerza a la mandíbula a desplazarse progresivamente hacia delante, arrastrando con ello a la lengua y los tejidos que bloquean posturalmente la faringe. A este dispositivo se le han añadido las características de apertura bimaxilar con avance compensado y movimiento mandibular libre con trayectoria guiada por barra central y pistas bilaterales.
2. El segundo objetivo del dispositivo presentado es desbloquear estas interferencias y dotar de una herramienta para el tratamiento de los desarreglos musculares y sistemáticos provocados por las interferencias entre maxilares y las superficies oclusales en tratamiento, que puede ser una de las causas de la apnea central.
FUENTE | OEPM
ESPUMAS POLIMERICAS PARA CAPTURA DE IONES TOXICOS DE METALES PESADOS
Los experimentos llevados a cabo por la Universidad Complutense de Madrid, dentro del campo técnico de materiales usados para la retención de iones de metales pesados, le permitido encontrar Espumas cerámico/poliméricas y su uso en la captura e inmovilización de iones tóxicos de metales pesados.
De forma más concreta, la invención se refiere a una espuma macroporosa cerámica de hidroxiapatita recubierta con un polímero biocompatible que permite capturar e inmovilizar iones de metales pesados de tal forma que puedan ser retirados tanto del interior del organismo tras la ingesta accidental, voluntaria e involuntaria como de las aguas contaminadas previamente a su consumo.
Historia de la toxicidad de los metales pesados
La necesidad de tratar intoxicaciones por metales pesados es un problema que va en aumento debido a la intervención de la actividad industrial humana que implica la manipulación de metales, como la minería, fundiciones y metalurgia en general, tanto como la explotación de recursos acuíferos en zonas de bajo desarrollo donde las aguas no son adecuadas para el consumo en su estado natural.
El uso cada vez más frecuente en la industria agrícola de fungicidas y pesticidas, el desarrollo de baterías, procesos electrolíticos y combustibles ha llevado a las fábricas a controlar sus procesos intentando disminuir sus productos residuales con componentes tóxicos.
Sin embargo, diversos estudios han mostrado la presencia de estos iones de metales pesados en aguas y alimentos en un grado mayor del tolerable por el organismo. Como ejemplos de contaminaciones por metales pesados se han encontrado pozos con alta concentración del semi-metal arsénico en países asiáticos y Sudamérica.
La concentración de plomo en la atmósfera es muy alta debido a las emisiones procedentes de combustible y de las fundiciones provocando la contaminación alimentaria agrícola y acuífera, debido a las actividades mineras, el uso de fertilizantes y de baterías ha contaminado el aire, agua y alimentos con cadmio, y también se ha detectado mercurio en especies acuáticas, aguas y alimentos, también derivado de todas las fuentes anteriormente nombradas.
La exposición a estos iones tóxicos y absorción en el proceso digestivo, provoca la acumulación de estos iones en general en el hueso, siendo su periodo de permanencia unos 20 años así como en diversos tejidos afectando a las funciones celulares fundamentales modificando diversos procesos electroquímicos.
Estos efectos se ven traducidos, por ejemplo, en alteraciones del sistema nervioso y daños en el riñón (como en el caso del plomo y el mercurio) y lesiones óseas, pulmonares y renales (como en el caso del cadmio) llevando incluso a la muerte. El caso de la intoxicación por plomo es particularmente nocivo en mujeres embarazadas ya que consigue traspasar la barrera placentaria y hemoencefálica concentrándose en la materia gris provocando daños en el sistema nervioso del feto.
Detalles de la invención
La invención describe la síntesis de una espuma macroporosa cerámica de hidroxiapatita recubierta por varios tipos de polímeros que permite capturar e inmovilizar iones de metales pesados.
Como novedad, dicha espuma está diseñada para que sea flexible, y así conseguir ...seguir leyendo este experimento »








